文综试题
数学试题
理综试题
英语试题
语文试题
考题汇总
五米高考
>
>
北京高考
>
北京高考试题
>
北京英语试题
>
2021年高考北京英语真题及答案解析
时间:
2021-05-30 12:41
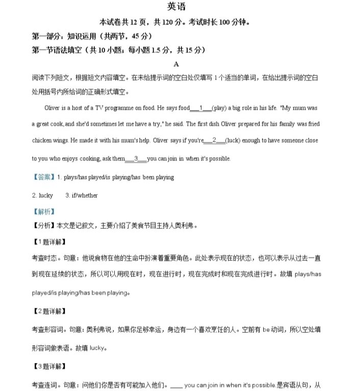
英语试题
相关文章
2024届北京丰台高三一模英语试题及答案
04-02
北京西城区2024届高三上学期期末英语试卷及答案
01-24
北京市朝阳区2024届高三上学期期末英语试卷及答案
01-21
北京海淀区2024届高三上学期期末英语试题及答案
01-19
2024届北京大兴区高三上期末考英语试卷及答案
01-18
北京八中2024届高三11月期中考试英语试题及答案
11-25
北京朝阳区2024高三11月期中考试物理试题及答案解析
11-14
热门推荐
2021年全国乙卷英语真题答案解析
06-08
2022年新高考II卷(新高考二卷)英语试卷真题与答案解析
07-14
2022年新高考I卷(新高考一卷)英语试卷真题与答案解析
06-08
4
2023四省联考英语试题及答案解析
5
2021年高考全国甲卷英语答案解析
6
2022年北京朝阳区高三二模英语试题及答案
7
2023山东外语听力考试成绩公布?附2023山东英语听力成绩查询入口
8
2022年高考全国乙卷英语试卷真题与答案解析
9
2023年武汉二调英语考试试卷及参考答案
10
四省联考2023高三英语试卷及答案
最新文章
广东2025十大高职自主招生院校排名 哪些值得推荐
揭秘艺考 综合类大学推荐
湖南2025十大高职单招院校排名 哪些值得推荐
吉林2025艺术统考各类别考试时间安排 几月几号开考
湖北2025十大高职单招院校排名 哪些值得推荐
艺考与单招 你了解多少
河南2025十大高职单招院校排名 哪些值得推荐
艺考的魅力 让你未来无限可能
2025立冬是几月几日 具体什么时间立冬节气
山东2025十大高职单招与综合评价招生院校排名 哪些值得推荐
艺考就业方向 你不可不知的机会